万和证券:限购限贷最终只会提高房产价格
2016年国庆长假期间,全国20个城市集中出台了以限购限贷为标志的房地产调控政策,伴随着限购限贷政策的落地,房地产市场立即有了反应,无论是成交量和成交价都有了下降的迹象,但是以限购限贷为标志的调控政策对房价的打压只可能在短期内有效,限购限贷最终只会提高房产价格,能够降低房价的措施是加大供应。
一、理论的分析
1.限购限贷只是暂时压制需求
限购限贷只是暂时压制了消费者的需求,随着时间的推移和各种规避限购限贷方法的使用,消费者的需求最终还是会迸发出来,以2016年深圳出台的政策为例说明限购限贷政策如何随时间流逝或被规避而部分失效。

当然,任何企图绕过限购限贷的措施都会增加购房者的交易费用,从而推高购房成本。
2.限制需求必然限制供给
唯一可取的降低房价的方法就是增加住房的供应,而限制住房需求的政策同时也会限制住房的供给。
以舆论中经常提及的炒房团为例,不管炒房团购买10套房或是整栋楼,这些楼房最终都将以或租或售的方式进入市场,而无论是以出租还是出售的方式进入市场,都将会降低房价,因为对边际上的人而言,租房和买房是没有区别的,可供出租的房子增多会降低租金,边际上的人会增加对租房的需求,降低对买房的需求,从而降低房价。
已逝的经济学大师亚伦·戴雷科特(AaronDirector)曾经说在一个称得上市场经济的国度中,没有任何管制政策可以难倒富人。以限购限贷的方式阻止富人买房不但效果乏善可陈,而且还损害了中产阶级和穷人的利益。从限贷来看,富人们可以用全款买房,根本就不考虑贷款,而富人能够用于买房的融资手段远多于中产阶级和穷人;从限购的角度看,富人可以让自己的子女全款买房,还可以通过购买面积大的房子规避套数的规定,而用公司的名义买房也屡见不鲜。而当限购政策过严时,富人还可以跨越国界到国外买房,中国大陆富人到美国、加拿大、澳大利亚、韩国、中国香港等地买房的不胜枚举。中国经济目前需求不足,建材、水泥、钢铁、建筑机械、玻璃等都处于产能过剩或是不景气的状态,限制富人对房产的需求导致上述行业更为不景气,而经济不景,中产阶级和穷人也会深受其害。
在需求逐渐释放而供给减少的情况下,打压的房价就像压紧的弹簧,一旦压力被释放,将会反弹到更高的高度。
3.增加供应是降低房价最有效方式
增加供应可有效降低房价。以香港的经验为例。1997年10月,董建华宣布实施八万五建屋计划(简称八万五),提出每年供应不少于85,000个住宅单位,希望10年内全港七成的家庭可以自置居所,轮候租公屋的平均时间由6.5年缩短至3年。香港楼价在1997年10月19日的最高峰后一年间下跌了一半,当然房价下跌的原因还包括亚洲金融[0.00%]危机,其后在1999年反弹了两成,但随着八万五时期所兴建的楼宇陆续落成,楼价在其后3年多再下跌超过40%,在2003年8月24日跌至谷底,在这5年10个月,香港楼价下跌70%,直到自由行的大礼包开启,香港房价才转跌为升。
二、深圳限购限贷的历史经验
深圳房价最近两年涨势最为凌厉,我们以2010年开启的上一轮深圳限购限贷政策的推出和房价的走势来验证理论的推导。
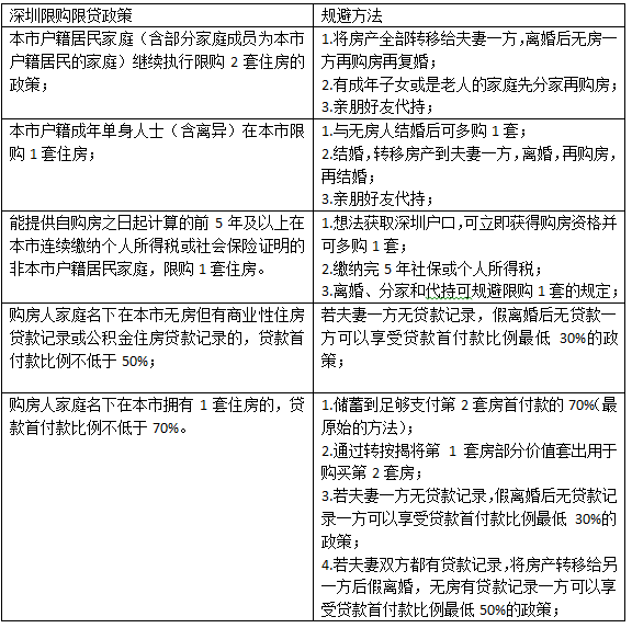
1.深圳2010版限购限贷
2010年9月30日,深圳发布《关于进一步贯彻落实国务院文件精神坚决遏制房价过快上涨的补充通知》,推出了限购政策:对于本市户籍居民家庭(含部分家庭成员为本市户籍居民的家庭),限购2套住房;对于能够提供在本市1年以上纳税证明或社会保险缴纳证明的非本市户籍居民家庭,限购1套住房。
2.释放的压制需求和增长需求
压制需求是指2010年深圳被迫推出限购限贷政策后,购房者的部分需求被压制了,但是这部分需求正如我们在前面分析过的,随着时间流逝和众多规避方法推出,逐渐释放。
增长需求来自三方面:一是来自深圳较快的经济增长,如图1所示2011年后深圳经济平均保持8%以上的快速增长,而经济增长带来的收入增长会增加居民对住房的需求,钱多了自然想住的好一点;二是深圳常驻人口的增加,从2013年1062万到2014年1077万再到2015年的1138万;三是次贷危机后,大量高学历留学人员归国,相对北京上海,深圳户口门槛为零,吸引力大增,而这些归国人员中自己能挣者众,家底丰厚者众。

图1 深圳GDP增长
3.2010年后深圳的住房供应情况
如图2所示,自2010年起,深圳住宅竣工房屋面积都在底部徘徊,只有峰值时的三分之一到四分之一,而图表中的统计数字还是包括保障房的竣工面积的,而保障房对商品房价格的影响将是笔者下一篇文章要分析的主题。

图2 深圳住宅竣工房屋面积
4.2010版限购限贷后深圳房价走势
如图3所示,2010年实行限购限贷后,深圳的房价先是继续上涨到2011年中,随后房价略微下降,并在2012年年中达到阶段低点,这个数据非常可靠,因为笔者曾在2012年7-8月份对深圳市房地产市场做过现场调研,询问过多名售楼人员,皆告知房价略微上涨了一些。
以图3中深圳样本住宅的价格为基准,自2010年推出调控政策后,深圳房价从2012年5月的23779元/平方米上涨到2016年9月的55001元/平方米,总共上涨了31222元/平方米,上涨比例为130%。
降息也是2012年开始的房价上涨的一个不可忽略的因素,笔者根据本轮降息周期降息前和降息后的月供变化,大致上算出降息对深圳房价上涨的贡献比例是15%,其他的85%的上涨可归因于供求关系的恶化,仍旧以图3中深圳样本住宅的价格为基准,供求关系的恶化导致深圳房价从2012年5月到2016年9月上涨了26539元/平方米,上涨比例为112%。

图3 深圳样本住宅平均价格
经济学早就告知了笔者限购限贷最终会提高房价,而利率周期的变化使得笔者对房价的变化更有把握。笔者2011年为股东写的房地产研究报告曾对房价做出预测,原文摘录如下:“从2007年到2009年的这个房地产周期,我们可以看出: 一是利率达到最高点后,房价将进入下降周期,并且这种最高的利率状态将持续10到11月;二是等到利率从最高点向下调低,房价还要经过6到7个月才能到达最低点。这样看来,如果把2011年7月7日看作是利率最高点,并且后续没有大的外部变化,房地产的价格最低点很有可能会在2012年10月到2012年12月左右到达低点。”虽然预测结果和实际结果有差异,但是这种差异对于投资房产可以忽略不计,因为这种判断是战略性的,对房价走势更精确的把握可以通过结合其他监控指标确定。
三、结论
深圳的经验告诉我们,限购限贷最多只能短期打压房价,长期内只会提高房价,而只有增加供应才能降低房价。
现在的重点是,北上广深房价下一轮暴涨是什么时候?我们会将研究成果陆续公布。
